bioexcellence活细胞三维力学微环境分析仪 
以非接触、无标记、三维成像的方式,定量测量生物样品(包括您关注的水凝胶、基质胶、细胞、类器官等)的机械特性 ,定量测量活细胞、组织、类器官及生物材料(如水凝胶)的固有机械特性具体到水凝胶和基质胶的分析,其用途体现在: 3D细胞培养体系的力学表征:在类器官或细胞3D培养中,水凝胶/基质胶为细胞提供力学微环境。该系统能够: 量化基质的刚度(弹性):测量水凝胶的硬度,这是指导细胞干性、分化和功能的关键参数。 评估基质的黏弹性:通过测量布里渊线宽,分析基质的粘性耗散特性,即材料表现出的既有固体弹性又有液体粘性的复杂行为 。 实现原位、实时监测:可以在生理条件下(37°C, 含CO?等)长时间观察细胞如何重塑、降解或硬化其周围的基质胶 。 组织工程支架评价:评估用于再生医学的人造水凝胶支架的机械性能是否与天然组织匹配,确保其仿生特性 。 药物力学响应研究:研究药物(如抗纤维化药物)如何改变基质胶或水凝胶的微观力学环境 。
具体到“活细胞三维力学微环境分析”,其用途体现在: 活细胞内力学性质三维成像:能够对活细胞(如U2OS细胞)进行高分辨率成像,清晰区分细胞核、细胞质等亚细胞结构的力学差异,例如含水量高的区域与刚度较高的区域 。这为理解细胞内部结构与功能的关系提供了新视角。 类器官与3D培养模型表征:可在三维环境下,研究类器官、肿瘤球等复杂3D培养模型的整体力学特性,探索其发育、疾病发生过程中的力学变化 。 组织与生物材料力学分析:适用于从小型生物体到组织切片,再到组织工程支架、水凝胶等生物材料的刚度与黏弹性定量分析 。 疾病模型与药物研发:通过量化疾病模型(如肿瘤、纤维化组织)与正常组织的力学差异,为早期诊断提供潜在标记物;并可监测药物作用下细胞或组织力学特性的动态响应,用于药物筛选和药效评价
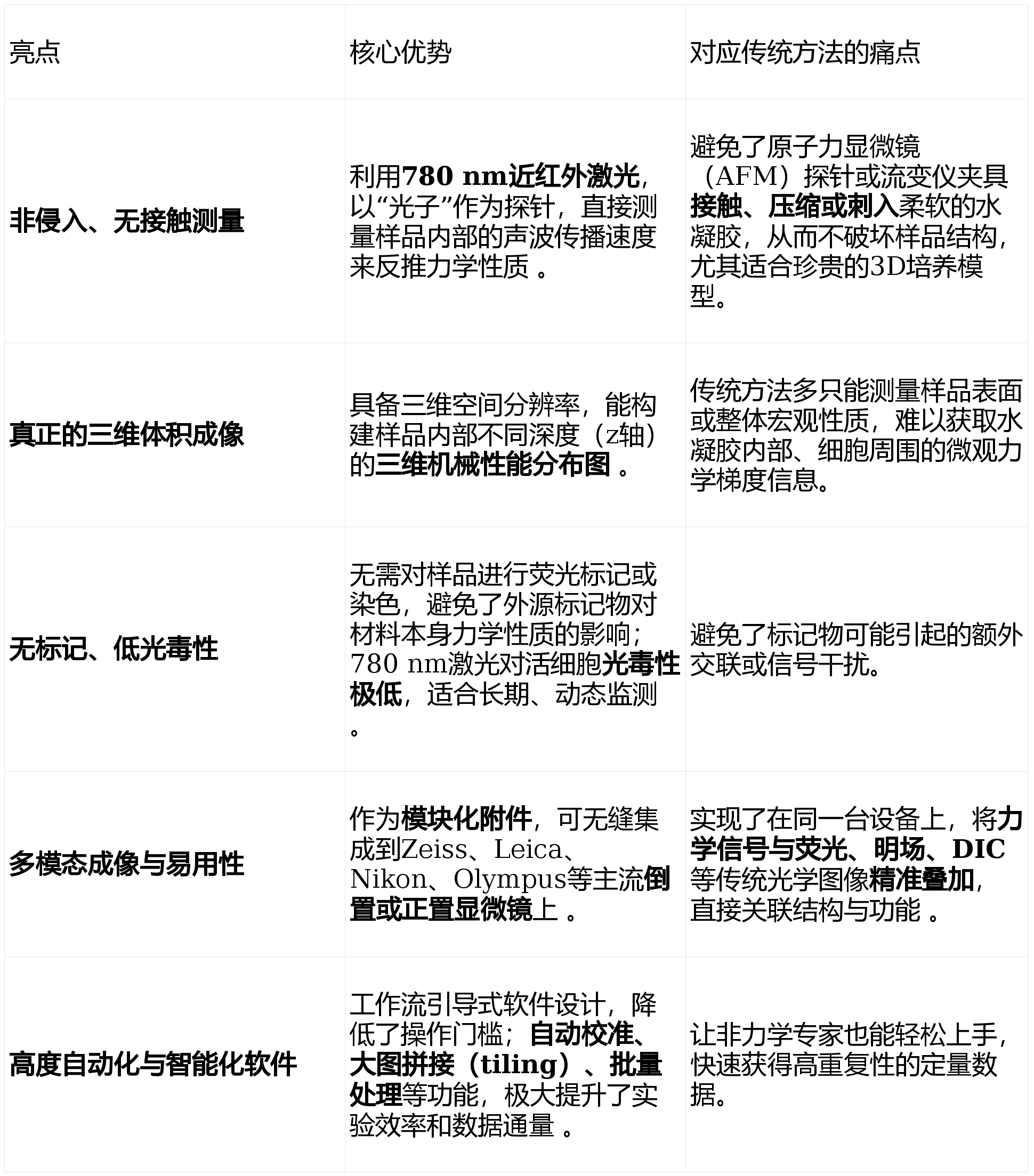
二、产品亮点与核心优势 该系统的亮点和优势,恰好解决了传统方法在测量软材料(如水凝胶)时的痛点。 
世联博研北京公司提供,详细与问题010-67529703
|